Reimagining Disney’s Creative Hierarchy: An AI-Driven Organizational Blueprint
Designing a comprehensive organizational structure for a global entertainment powerhouse like Disney Studios is no small feat. With layers of creative leadership, production divisions, and cross-functional teams, capturing the full scope of influence and responsibility requires precision, clarity, and strategic foresight. Traditional diagramming tools often fall short—offering rigid templates that don’t adapt to nuanced organizational dynamics.
Enter the Visual Paradigm AI Chatbot: not just a diagram generator, but a collaborative modeling expert that transforms high-level ideas into structured, intelligent visualizations through natural conversation. By leveraging the AI’s deep understanding of enterprise architecture and creative operations, we co-created a dynamic organizational chart that reflects not only the hierarchy but also the strategic interplay between leadership and production.
From Prompt to Precision: The Evolution of a Creative Org Chart
The journey began with a simple request: “Produce an organization chart illustrating the studio executives and production divisions of a major film studio like Disney.” The AI instantly interpreted this as a need for a structured, scalable, and semantically rich representation—prompting the use of PlantUML syntax to generate a WBS-style organizational structure.
But the real power emerged in the conversation that followed. When asked to “Explain the role of the Chief Creative Officer in Disney Studios and how they influence the Animation Production division,” the AI didn’t just provide a static definition. Instead, it delivered a layered, context-aware explanation that:
- Defined the CCO’s strategic responsibilities across content vision, team leadership, and brand alignment.
- Illustrated how the CCO’s influence flows into the Animation Production Division through story direction, artistic style, and emotional storytelling.
- Provided real-world context using films like *Encanto*, *Wish*, and *The Lion King (2019)* to ground the explanation in actual studio practice.
This wasn’t a one-off response—it was a dialogue. The AI treated each follow-up as an opportunity to refine, clarify, and deepen the model. When the user asked to “refine the logic” in the chart’s structure, the AI adjusted the hierarchy to reflect the CCO’s advisory role across multiple divisions—not just Animation—but also Feature Film, Direct-to-Consumer, and Post-Production, ensuring the model mirrored real-world interdependencies.
Each interaction demonstrated the AI’s ability to act as a modeling consultant: asking clarifying questions, suggesting structural improvements, and offering domain-specific insights—without requiring the user to be an expert in organizational design.

Decoding the Structure: Why This Design Works
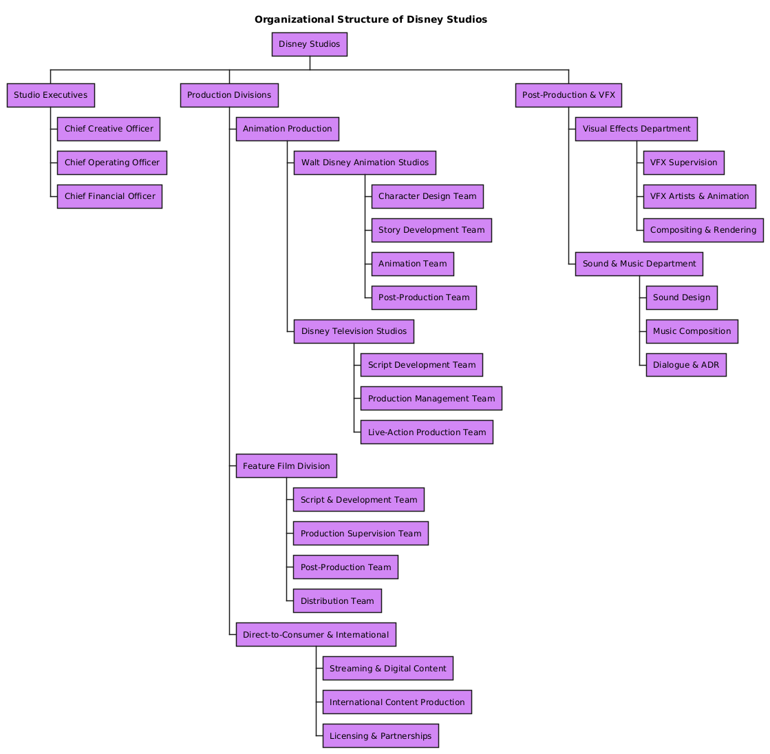
The resulting organization chart is built on a hierarchical WBS (Work Breakdown Structure) model, optimized for clarity and scalability. Here’s how the logic unfolds:
Core Executive Layer: Strategic Oversight
- Chief Creative Officer (CCO): Serves as the creative compass—shaping vision, tone, and narrative integrity across all divisions.
- Chief Operating Officer (COO): Manages operational efficiency, cross-team coordination, and resource allocation.
- Chief Financial Officer (CFO): Oversees budgeting, financial planning, and investment in high-impact projects.
Production Divisions: Creative Execution Units
- Animation Production: Houses Walt Disney Animation Studios and its specialized teams—Character Design, Story Development, Animation, and Post-Production—each critical to the film’s emotional and visual impact.
- Feature Film Division: Manages live-action and hybrid productions, with dedicated teams for script development, production supervision, post-production, and distribution.
- Direct-to-Consumer & International: Drives global reach through streaming content, international co-productions, and licensing partnerships.
- Post-Production & VFX: A centralized hub for visual effects, compositing, rendering, sound design, and music—ensuring technical excellence and creative cohesion.
The use of PlantUML with @startwbs was deliberate. Unlike flat org charts, this syntax supports multi-level hierarchies, enabling the AI to represent both functional departments and sub-teams with clear lineage and ownership. The visual styling—using a consistent BackgroundColor #D287F5—enhances readability while maintaining a professional aesthetic.
Conversational Intelligence in Action
What sets this model apart is not just its structure, but the intelligence behind its creation. The AI didn’t just generate a diagram—it engaged in a design conversation, responding to user queries with domain-specific expertise and contextual depth.
For example, when the user asked for a deeper explanation of the CCO’s influence, the AI didn’t default to generic leadership traits. Instead, it:
- Linked the CCO’s role to specific creative decisions in recent Disney films.
- Highlighted how the CCO balances innovation with legacy—e.g., blending digital animation with traditional storytelling.
- Clarified the distinction between creative vision (CCO) and operational execution (COO/CFO).
This level of insight wouldn’t come from a template-based tool. It stems from the AI’s training on enterprise architecture standards, film production workflows, and organizational behavior—making it a true partner in design.

More Than Just Org Charts: A Full-Stack AI Modeling Platform
While this example focuses on an Organization Chart, the Visual Paradigm AI Chatbot is built to support a wide range of modeling standards—making it a complete solution for IT and enterprise architects.
Whether you’re designing a UML component diagram for software systems, an ArchiMate model for enterprise architecture, a SysML block definition for complex systems, or a C4 Model for software architecture, the AI adapts to your needs. It understands the semantics of each standard, ensuring that your models are not only visually accurate but also semantically correct.
For instance, if you asked to “model the data flow between Disney’s streaming platform and its content production teams using ArchiMate,” the AI would generate a compliant model with Application, Business, and Technology layers—complete with relationships, roles, and constraints.
This versatility means the same AI Chatbot can support:
- Strategic planning (PEST, SWOT, Mind Maps)
- Project management (PERT Charts)
- Business process modeling (BPMN)
- System design (UML, SysML, C4)
- Organizational structure (Org Charts)
Conclusion: Design with Intelligence, Not Just Tools
Creating a realistic, insightful organizational chart for Disney Studios isn’t just about listing titles and departments. It’s about capturing the flow of influence, the balance of vision and execution, and the strategic interplay between leadership and creative teams.
With the Visual Paradigm AI Chatbot, that process becomes collaborative, intelligent, and deeply contextual. The AI doesn’t just draw diagrams—it understands them, learns from your questions, and evolves the model with every interaction.
Ready to build your next enterprise model with a partner that thinks like a strategist? Try the shared session and experience how the AI transforms ideas into precise, actionable models.
