AI Generated Component Diagram: Search System Example
Visualize a component diagram for a search engine platform highlighting web crawler, indexing service, query processor, ranking engine, and results delivery.
Diagram Type: Component Diagram
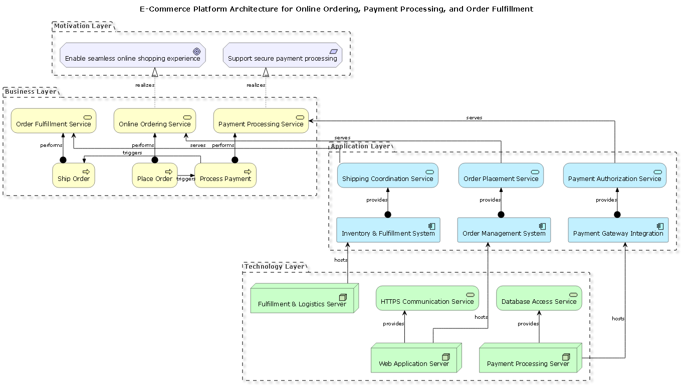
AI Generated Component Diagram: E-Commerce System Example
Generate a component diagram to visualize the architecture of an e-commerce platform showing how the web frontend, backend services, payment gateway, inventory system, and database interact.
Diagram Type: Component Diagram
AI Generated Component Diagram: Healthcare Management System Example
Create a component diagram to illustrate a customer relationship management system with sales module, marketing module, support ticketing, analytics, and central database.
Diagram Type: Component Diagram
AI Generated Component Diagram: Financial Transaction Processing System Example
Create a component diagram to illustrate the components of a social media application including user interface, authentication service, post management, notification service, and data storage.
Diagram Type: Component Diagram
AI Generated Component Diagram: Airline Booking System Example
Visualize a component diagram for an airline reservation system highlighting booking interface, seat inventory, pricing engine, payment processing, and reservation database.
Diagram Type: Component Diagram
AI Generated Component Diagram: Food Delivery System Example
Create a component diagram to show the structure of a food delivery application with customer app, restaurant portal, order management, delivery tracking, and payment processing.
Diagram Type: Component Diagram
AI Generated Component Diagram: Content Delivery System Example
Draw a component diagram to represent a video streaming platform showing content delivery, recommendation engine, user management, streaming service, and media storage.
Diagram Type: Component Diagram
AI Generated Component Diagram: Banking System Example
Visualize a component diagram for an online banking system highlighting the relationship between customer portal, transaction processing, fraud detection, account management, and core banking systems.
Diagram Type: Component Diagram
AI Generated Component Diagram: Messaging System Example
Draw a component diagram to depict a messaging application showing client apps, message routing service, media handling, notification service, and message storage.
Diagram Type: Component Diagram
