Read this post in:

AI Generated Requirement Diagram: Commercial Space Launch System Example

Designing a Resilient Launch: How AI Transforms Requirement Modeling for Space Systems

Designing a commercial space launch system demands precision, foresight, and rigorous validation across mission-critical domains. Among the most complex challenges is capturing the interplay between mission objectives, safety mandates, and communication reliability—especially when these requirements must be traceable, verifiable, and aligned with real-time operational constraints.

Enter the Visual Paradigm AI Chatbot: not just a diagram generator, but a collaborative modeling expert. By engaging in natural conversation, users can transform high-level intent into structured, standards-compliant SysML Requirement Diagrams—complete with traceability, refinement, and verification links.

From Concept to Precision: The Interactive Modeling Journey

The journey began with a simple prompt: “Draw a SysML requirement diagram representing the mission, safety, and communication requirements of a commercial space launch system.” Within seconds, the AI delivered a fully formed diagram using PlantUML syntax, grounded in SysML’s formal structure and enriched with semantic clarity.

But the conversation didn’t stop there. The user asked: “How does the communication failover mechanism (C1.2) impact the overall launch timeline?” This wasn’t a request for a diagram update—it was a probe into system resilience and operational timing.

The AI responded with a detailed analysis, breaking down the mechanism’s role in:

  • Preventing unplanned aborts that could delay the launch window
  • Maintaining control during critical ascent phases
  • Enabling emergency response without timeline disruption
  • Adding minimal pre-flight overhead, which is offset by long-term reliability

This exchange illustrates the AI Chatbot’s unique capability: it doesn’t just generate diagrams—it reasons through system behavior, providing insight that strengthens design decisions. The user wasn’t just shown a diagram; they were guided to understand why each requirement matters.


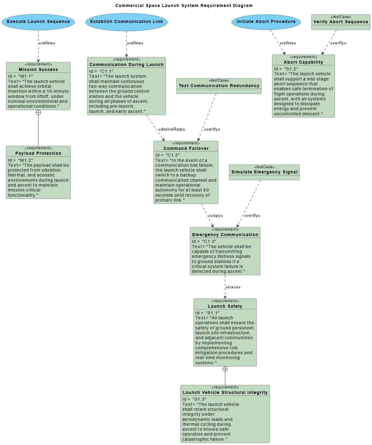
SysML Requirement Diagram for a commercial space launch system, illustrating mission, safety, and communication requirements with traceability and verification links.
AI Generated Requirement Diagram: Commercial Space Launch System Example (by Visual Paradigm AI)

Decoding the Requirement Diagram: Logic and Structure

The generated SysML Requirement Diagram captures the core logic of a commercial launch system through precise notation and relationships. Here’s a breakdown of the key elements:

Core Requirements

  • M1.1 – Mission Success: The vehicle must achieve orbital insertion within 10 minutes of liftoff under nominal conditions. This sets the primary mission objective.
  • S1.1 – Launch Safety: Ground personnel, infrastructure, and communities must be protected via risk mitigation and real-time monitoring.
  • S1.2 – Abort Capability: A mid-stage abort sequence must enable safe termination, with energy dissipation to prevent uncontrolled descent.
  • C1.1 – Communication During Launch: Continuous two-way communication must be maintained from pre-launch through early ascent.
  • C1.2 – Command Failover: In case of link failure, the vehicle switches to a backup channel and maintains autonomy for at least 90 seconds.
  • C1.3 – Emergency Communication: The vehicle must transmit distress signals if a critical failure is detected.
  • S1.3 – Structural Integrity: The vehicle must withstand aerodynamic and thermal loads during ascent.
  • M1.2 – Payload Protection: The payload must be shielded from vibration, thermal, and acoustic stress.

Modeling Relationships: The Intelligence Behind the Diagram

  • $refine(useCase01, req01): The “Execute Launch Sequence” use case is refined by the mission success requirement—ensuring the process aligns with the core objective.
  • $deriveReqt(req04, req05): The communication failover (C1.2) is derived from the continuous communication requirement (C1.1), showing logical dependency.
  • $containment(req01, req08): The mission success requirement contains the payload protection requirement, indicating that payload integrity is a sub-goal of mission success.
  • $verify(testCase01, req03): The “Verify Abort Sequence” test case is linked to the abort capability requirement, ensuring traceability to validation.
  • $trace(req06, req02): The emergency signal requirement is traced back to launch safety, reinforcing that emergency comms are a safety enabler.

These relationships aren’t arbitrary—they reflect real-world engineering logic. The AI’s use of SysML’s formal semantics ensures that every link has a clear meaning, making the diagram both visually intuitive and technically rigorous.

Conversational Intelligence: The AI as a Modeling Consultant

What sets Visual Paradigm apart is how the AI Chatbot evolves with the conversation. When the user questioned the impact of C1.2 on the timeline, the AI didn’t just restate the requirement—it delivered a system-level analysis that connected technical design to operational outcome.

By explaining how failover mechanisms reduce the risk of unplanned delays and support real-time decision-making, the AI demonstrated a deep understanding of aerospace engineering principles. This isn’t automation—it’s collaborative design intelligence.

The AI didn’t stop at answering; it invited deeper exploration. For example, the follow-up question could have led to:

  • Refining the 90-second autonomy window based on flight phase dynamics
  • Adding redundancy levels to the communication architecture
  • Mapping requirements to specific hardware components (e.g., SDRs, antennas)

Screenshot of the Visual Paradigm AI Chatbot interface showing a conversation about the communication failover mechanism in a space launch system, demonstrating real-time modeling support and expert-level reasoning.
Visual Paradigm AI Chatbot: Crafting an Requirement Diagram for AI Generated Requirement… (by Visual Paradigm AI)

Beyond SysML: A Unified Modeling Platform

While this example focused on SysML, the Visual Paradigm AI Chatbot is built to support a full spectrum of modeling standards. Whether you’re designing enterprise architecture with ArchiMate, modeling complex systems with UML, simulating behavior in Systems Modeling Language (SysML), or visualizing software architecture with the C4 Model, the AI adapts to your needs.

It also handles:

  • Mind Maps for brainstorming and requirement decomposition
  • Org Charts for team and responsibility mapping
  • SWOT and PEST Analysis for strategic planning
  • Charts (column, area, pie, line) for data visualization

This versatility means you’re not switching tools—you’re using one intelligent platform to support every phase of system design, from concept to deployment.

Conclusion: Design with Confidence, Not Guesswork

Creating a requirement diagram for a commercial space launch system isn’t just about drawing boxes and lines. It’s about capturing the nuanced interplay of safety, mission success, and communication reliability—where a single oversight can have cascading consequences.

With the Visual Paradigm AI Chatbot, you’re not working alone. The AI acts as a modeling partner, guiding you through requirements, refining logic, and delivering insights that elevate the design from specification to strategy.

Experience the future of visual modeling—where conversation shapes architecture.

Ready to build your next system with AI-powered precision? Explore the live session and see how the AI transforms your ideas into robust, traceable models.

Scroll to Top