Designing a Smart HVAC System with AI-Powered Precision
Creating a high-performance smart HVAC system demands more than just mechanical efficiency—it requires a deep integration of energy optimization, occupant comfort, and intelligent control. The challenge lies in translating complex, interdependent requirements into a structured, traceable, and verifiable model. This is where the Visual Paradigm AI Chatbot steps in—not as a passive diagram generator, but as a collaborative modeling expert.
From Prompt to Precision: A Conversational Design Journey
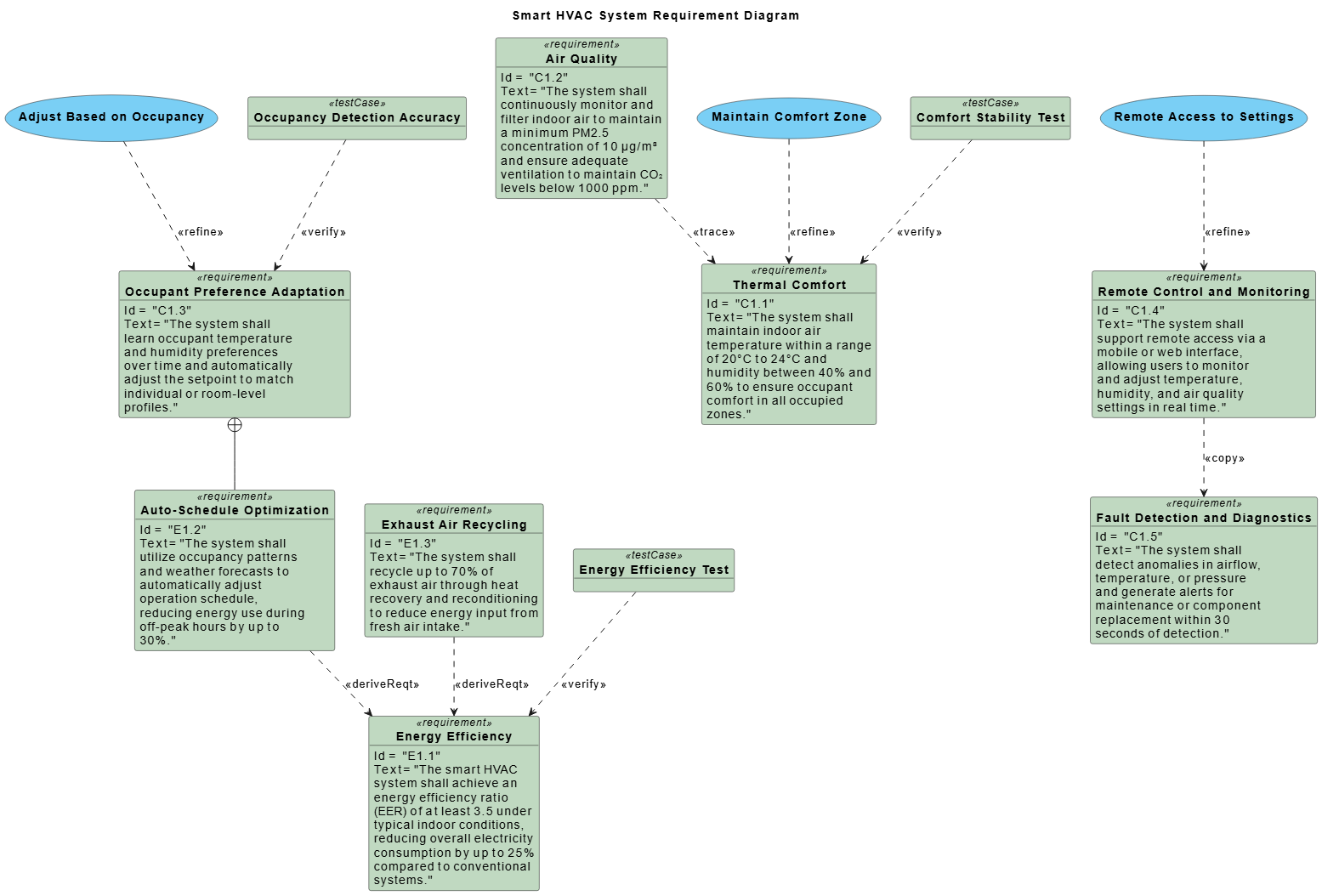
The journey began with a clear directive: “Draw a SysML requirement diagram outlining the energy efficiency, comfort, and control requirements of a smart HVAC system.” The AI Chatbot responded instantly with a fully rendered SysML Requirement Diagram using PlantUML syntax, complete with semantic tagging, traceability, and validation logic.
But the conversation didn’t stop there. When asked, “How is the energy efficiency ratio (EER) measured in practice for this HVAC system?”, the AI delivered a detailed technical explanation—complete with the correct EER formula, real-world testing conditions, and references to ASHRAE and ENERGY STAR standards. This wasn’t just a definition; it was a validation of the requirement’s feasibility.
The user then requested refinement: “Explain this branch—how does the auto-schedule optimization derive from energy efficiency?” The AI clarified the $deriveReqt(req07, req01) relationship, showing how dynamic scheduling directly reduces energy consumption by aligning operation with occupancy and weather forecasts.
Each interaction demonstrated the AI’s ability to not only generate diagrams but also to act as a technical consultant—answering questions with precision, correcting misconceptions, and reinforcing design integrity.

Decoding the Requirement Diagram Logic
The generated diagram is built on core SysML principles, using structured notation to express both functional and non-functional requirements with traceability and logical dependencies.
Core Requirement Categories
- Energy Efficiency (E1.1–E1.3): Includes EER ≥ 3.5, exhaust air recycling (70% recovery), and auto-scheduling for off-peak operation.
- Thermal Comfort (C1.1–C1.3): Defines strict temperature (20–24°C) and humidity (40–60%) ranges, plus adaptive learning for occupant preferences.
- Control & Monitoring (C1.4–C1.5): Covers remote access via mobile/web and real-time fault detection with <30-second alert response.
Advanced Modeling Constructs
$deriveReqt(req07, req01): Shows that auto-scheduling is a derived requirement of energy efficiency—meaning it’s a strategic implementation of the primary goal.$containment(req04, req07): Indicates that preference adaptation is contained within the auto-scheduling logic, ensuring personalization doesn’t override energy savings.$trace(req03, req02): Links air quality monitoring to thermal comfort, proving that clean air is foundational to occupant well-being.$verify(testCase01, req01): Establishes testability—each requirement is linked to a formal test case for validation.
The use of $useCase and $testCase blocks further strengthens the model by connecting real-world behaviors to measurable outcomes, ensuring that the system can be validated during development and deployment.
Conversational Intelligence in Action
What sets Visual Paradigm apart is the depth of insight the AI Chatbot provides beyond diagram generation. Each follow-up request was treated as a design refinement opportunity, not just a query.
When the user questioned the EER calculation, the AI didn’t just restate the formula—it corrected a common unit misunderstanding (BTU/h per watt vs. scaled values), clarified real-world testing conditions, and referenced industry standards like ASHRAE 90.1 and ENERGY STAR.
This level of contextual intelligence ensures that the model isn’t just visually accurate—it’s technically sound and aligned with real-world engineering practices.

More Than Just SysML: A Unified Modeling Platform
While this example focused on SysML, the Visual Paradigm AI Chatbot is designed to support a full spectrum of modeling standards. Whether you’re defining enterprise architecture with ArchiMate, modeling complex systems with SysML, designing software with UML, visualizing system context via the C4 Model, or mapping business strategy with SWOT or PEST, the AI adapts seamlessly.
This versatility means teams can use a single platform to collaborate across disciplines—developers, architects, engineers, and business analysts—all working from a shared, AI-validated model.
Empowering Design with AI, Not Just Automation
Visual Paradigm isn’t just generating diagrams—it’s guiding design decisions through intelligent conversation. From the initial prompt to the final validation, the AI Chatbot acts as a modeling partner, ensuring clarity, traceability, and technical accuracy at every step.
Whether you’re designing a smart HVAC system, a digital transformation roadmap, or a mission-critical software platform, the AI-powered visual modeling platform ensures your requirements are not just documented—but engineered for success.
Ready to build smarter, faster, and with confidence? Try the shared session and experience how the AI Chatbot transforms your ideas into precise, validated models.
