Designing a Hospital Management System with AI: From Idea to Structured Architecture
Creating a robust hospital management system demands more than just coding—it requires a clear, scalable architectural vision. The challenge lies in modeling complex, interconnected subsystems such as patient records, staff scheduling, billing, and medical documentation in a way that’s both precise and accessible to stakeholders.
Enter the Visual Paradigm AI Chatbot—a conversational modeling expert that transforms abstract ideas into structured, standardized diagrams. Rather than forcing users to learn syntax or drag-and-drop components, the AI collaborates in natural language, refining concepts through iterative dialogue.
From Prompt to Precision: An Interactive Journey with the AI
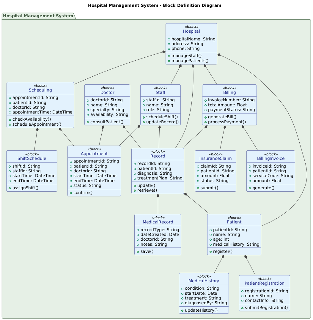
It began with a simple request: “Produce a Block Definition Diagram to capture the main subsystems of a hospital management system including patients, staff, records, billing, and scheduling.”
Within seconds, the Visual Paradigm AI Chatbot responded with a fully rendered SysML Block Definition Diagram in PlantUML format—complete with blocks, attributes, operations, and relationships. But the real value emerged in the conversation that followed.
When the user asked, “Explain this diagram,” the AI didn’t just list elements. It delivered a layered, narrative-driven breakdown, contextualizing each block and its role in the system. For instance, it clarified that MedicalHistory and Appointment are not standalone entities but supporting components that enrich the core workflow.
Further follow-ups—like “Refine the logic” or “Explain this branch”—triggered deeper clarifications. The AI adjusted relationships, clarified aggregation patterns, and even suggested additional subcomponents (like InsuranceClaim and ShiftSchedule) to reflect real-world complexity.
This wasn’t a static output—it was a dynamic design session. The AI acted as a modeling consultant, responding to feedback and evolving the diagram in real time, ensuring structural integrity and domain accuracy.

Decoding the Logic: Why This Block Definition Diagram Works
The diagram is built on SysML’s Block Definition Diagram (BDD) standard, which is ideal for defining the structural components of a system. Here’s how each layer contributes:
Core System: The Hospital
The Hospital block serves as the root container, representing the entire system. It aggregates key subsystems—patients, staff, records, billing, and scheduling—through composition relationships (denoted by *--).
Subsystems as Blocks
Each major function is modeled as a block with clear attributes and operations:
Patient: Tracks identity, medical history, and registration.Staff: Manages roles, shifts, and record updates.Record: Stores clinical data, linked to patients and doctors.Billing: Handles invoicing, payments, and insurance claims.Scheduling: Manages appointment availability and booking.
These blocks aren’t isolated—they’re interconnected. For example, a Booking in Scheduling triggers a Record update, which in turn feeds into Billing.
Supporting Entities and Hierarchies
Subsystems like MedicalRecord, InsuranceClaim, and ShiftSchedule add depth without cluttering the main view. They’re modeled as secondary blocks under their parent (e.g., Record contains MedicalRecord), showing how functionality is nested and reused.
Notably, the diagram avoids over-engineering. It uses composition where ownership is clear (e.g., a patient owns their medical history) and aggregation where shared use is implied (e.g., staff may belong to multiple schedules).
Conversational Intelligence in Action
What sets Visual Paradigm apart is the AI’s ability to respond to natural language queries with technical precision. After the initial diagram, the user asked for an explanation—prompting the AI to deliver a structured walkthrough, breaking down:
- Relationships between blocks (e.g.,
Staff *-- Appointment) - Real-world workflows (e.g., patient registration → appointment → billing)
- Design rationale (e.g., why
MedicalHistoryis a separate block fromRecord)
Each response was tailored to the user’s level of understanding—whether they were a system architect, developer, or project manager.

More Than Just Block Diagrams: A Full Modeling Suite
The Visual Paradigm AI Chatbot isn’t limited to SysML. It supports a full spectrum of modeling standards, including:
- UML (for software design and object modeling)
- ArchiMate (for enterprise architecture and business process modeling)
- C4 Model (for software architecture and context diagrams)
- Org Charts, SWOT, PEST, PERT, Mind Maps (for strategy and planning)
Whether you’re designing a hospital system, a financial platform, or a cloud infrastructure, the AI adapts—providing consistent, accurate modeling across domains.
Conclusion & Next Steps
The journey from a simple prompt to a fully articulated Block Definition Diagram demonstrates how the Visual Paradigm AI Chatbot elevates system design. It’s not just a diagram generator—it’s a collaborative modeling partner that understands intent, refines logic, and delivers professional-grade output.
Whether you’re modeling healthcare systems, enterprise workflows, or software architectures, the AI-powered visual modeling platform ensures clarity, consistency, and scalability from day one.
Ready to model your next system? Start your session now and let the AI bring your vision to life.
