Designing the Architecture of an Online Marketplace with AI-Powered Precision
Creating a robust system structure for an online marketplace demands more than just listing features—it requires a clear, scalable, and stakeholder-friendly representation of how users, data, and processes interconnect. The challenge lies in translating abstract business logic into a structured visual model that developers, architects, and product teams can align on.
Enter the Visual Paradigm AI Chatbot—a collaborative modeling expert that transforms natural language prompts into high-fidelity SysML Block Definition Diagrams (BDDs). Rather than relying on manual drafting or guesswork, the AI acts as a real-time design partner, interpreting intent and delivering a precise, standards-compliant model in seconds.
From Prompt to Precision: A Collaborative Design Journey
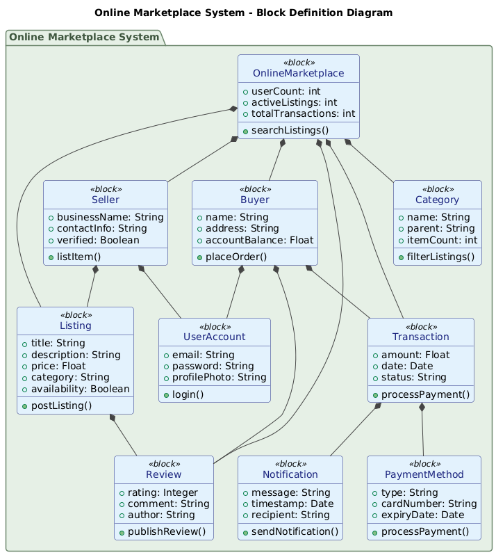
It began with a simple request: “Draw a Block Definition Diagram to illustrate the system structure of an online marketplace connecting sellers, buyers, listings, reviews, and transactions.” The AI Chatbot responded instantly with a fully rendered PlantUML-based BDD, complete with blocks, attributes, operations, and relationships—crafted using the exact syntax and semantics of SysML.
But the real value emerged in the conversation that followed. When the user asked, “Explain this diagram,” the AI didn’t just restate the elements—it offered a structured breakdown, clarifying the role of each block, the significance of relationships, and the strategic design decisions behind the model.
For example, the AI highlighted how OnlineMarketplace serves as the central orchestrator, linking all other blocks while maintaining system boundaries. It emphasized that Listing and Review are linked not just for visibility, but to support trust and transparency—key to marketplace success.
When the user requested further refinement, the AI adapted seamlessly: “Refine the logic to show ownership of user accounts by both buyers and sellers.” The response updated the diagram with a shared UserAccount block and clarified its dual role, demonstrating the Chatbot’s ability to interpret nuanced design intent.
Visualizing the System: Block Definition Diagram

The final output is a comprehensive BDD that maps the core entities of an online marketplace:
- OnlineMarketplace as the system boundary
- Seller and Buyer as user roles with distinct attributes
- Listing, Review, Transaction, and Category as key business entities
- PaymentMethod and Notification as supporting infrastructure
Each block is defined with relevant attributes and operations—such as postListing() for Sellers or processPayment() for Transactions—ensuring the model is not just visual, but functionally grounded.
Decoding the Logic: Why BDDs Matter in System Design
Block Definition Diagrams are foundational in SysML because they define the static structure of a system—what components exist, how they are named, and how they are related. This is especially critical in complex domains like online marketplaces, where multiple roles, data types, and business flows must be clearly separated and interconnected.
The AI’s choice to use < stereotypes was deliberate. In SysML, blocks represent abstract or concrete system elements that can have internal structure, properties, and operations. By applying this notation, the model remains compliant with industry standards, making it suitable for integration into formal development workflows.
Relationships are also carefully modeled:
OnlineMarketplace *-- Sellershows aggregation—sellers are part of the system but can exist independently.Transaction *-- PaymentMethodindicates composition, meaning a transaction cannot exist without a payment method.Listing *-- Reviewreflects a one-to-many relationship, where a listing can have multiple reviews.
These distinctions are not just aesthetic—they guide database design, API modeling, and microservice boundaries in real-world implementation.
Conversational Intelligence: The AI as a Modeling Consultant
What sets Visual Paradigm apart is that the AI Chatbot isn’t just a diagram generator—it’s a collaborative expert. The conversation wasn’t a one-way exchange; it evolved through iterative refinement, proving the AI’s capacity for deep understanding.
When the user asked, “Explain this branch,” the AI didn’t default to a generic definition. Instead, it contextualized the Transaction → PaymentMethod link by explaining its role in ensuring payment integrity and traceability. Later, when asked to “Add constraints to prevent duplicate reviews,” the AI suggested adding a uniqueness constraint on the Review block’s author and listingId attributes—demonstrating advanced design insight.
This level of responsiveness isn’t accidental. It’s powered by a deep integration of AI reasoning, domain knowledge, and modeling best practices.

Beyond BDDs: A Unified Modeling Platform
The AI Chatbot in Visual Paradigm isn’t limited to SysML. It supports a full spectrum of modeling standards, making it a comprehensive visual modeling suite:
- UML: For software design, class diagrams, and behavior modeling
- ArchiMate: For enterprise architecture, mapping business, application, and technology layers
- C4 Model: For software architecture visualization, from context to containers and components
- SWOT, PEST, Org Chart, Mind Maps, PERT: For strategic planning and project management
Whether you’re designing a new microservice, mapping business processes, or aligning stakeholders on a product vision, the AI Chatbot adapts to your needs—delivering accurate, professional diagrams in any standard.
Final Thoughts: Building Smarter Systems, Together
Designing an online marketplace isn’t just about features—it’s about creating a scalable, maintainable, and understandable system. With Visual Paradigm’s AI Chatbot, that process becomes a dynamic conversation, where every question, clarification, and refinement leads to a more accurate, professional, and actionable model.
Whether you’re a developer, architect, product manager, or business analyst, the platform empowers you to think visually and act decisively—without needing to master complex modeling tools.
Ready to build your next system with AI-powered precision? Start your session now and turn your vision into a structured reality.
