Read this post in:

AI Generated SysML Internal Block Diagram: E-Commerce Order Fulfillment System Example

Designing a Seamless E-Commerce Fulfillment Flow with AI-Powered Precision

Building a resilient e-commerce order fulfillment system requires more than just code—it demands a clear, structured view of how data flows across interconnected components. The challenge lies in modeling complex interactions while maintaining clarity, traceability, and scalability. This is where the Visual Paradigm AI Chatbot steps in as a collaborative modeling partner, transforming high-level concepts into precise SysML Internal Block Diagrams through natural conversation.

From Concept to Diagram: A Collaborative Modeling Journey

The journey began with a simple prompt: “Draw a SysML Internal Block Diagram depicting how an e-commerce order fulfillment system processes orders from checkout to delivery.” Within seconds, the AI Chatbot generated a fully structured Internal Block Diagram using SysML notation, visualizing the system as a collection of components and their ports—each representing a critical phase in the order lifecycle.

But the real value emerged not in the initial output, but in the conversation that followed. When asked, “Can you explain how the ‘Order Validation’ component handles invalid orders and what happens to the order data in that case?”, the AI didn’t just restate the diagram—it provided a deep technical explanation, clarifying how error signals are preserved and routed downstream, ensuring that no order is lost to ambiguity.

This exchange exemplifies the AI Chatbot’s role as a modeling consultant: it doesn’t just draw diagrams—it explains them, adapts them, and evolves them in real time. The ability to ask follow-up questions like “Explain this branch” or “Refine the logic” transforms the tool into a co-designer, not just a generator.


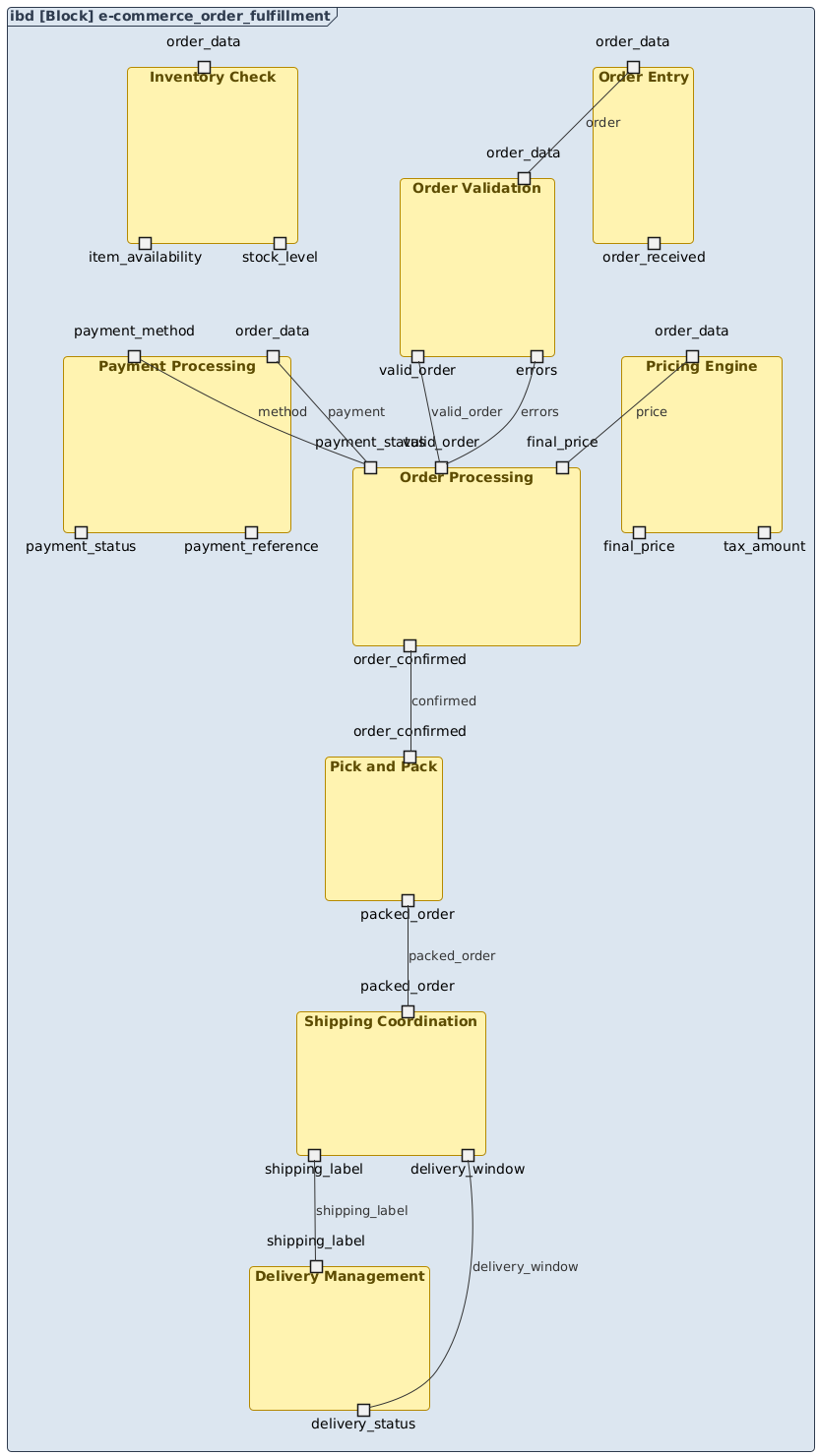
SysML Internal Block Diagram of an e-commerce order fulfillment system, showing components like Order Validation, Payment Processing, and Delivery Management connected via data ports.
AI Generated SysML Internal Block Diagram: E-Commerce Order Fulfillment System Example (by Visual Paradigm AI)

Decoding the Internal Block Diagram Logic

The generated diagram uses SysML’s Internal Block Diagram (IBD) notation to represent the e-commerce order fulfillment system as a hierarchical, component-based architecture. Each component acts as a self-contained module with defined input and output ports, enabling precise modeling of data flow and system behavior.

Key Components and Their Roles:

  • Order Entry: Receives raw order data from the user interface and forwards it for validation.
  • Order Validation: Applies business rules to ensure data integrity. If validation fails, it emits an errors signal while preserving the original order data.
  • Pricing Engine: Calculates final price and tax based on validated data.
  • Payment Processing: Handles payment authorization and records status and reference.
  • Order Processing: Acts as the central coordinator, receiving valid data and initiating fulfillment.
  • Pick and Pack: Prepares the physical order for shipping.
  • Shipping Coordination: Generates shipping labels and delivery windows.
  • Delivery Management: Tracks real-time delivery status and updates the customer.

The diagram uses --> connections to show data flow between ports. For example, order_entry_order_data --> order_validation_order_data establishes a clear data pipeline. The use of separate valid_order and errors outputs from the validation phase enables the system to gracefully handle exceptions without halting the entire process.

Choosing an IBD over a simple flowchart was intentional: it supports hierarchical decomposition, enables detailed interface specification, and aligns with SysML’s modeling standards for complex systems—making it ideal for enterprise-level software and architecture design.

Conversational Intelligence in Action

What sets Visual Paradigm apart is the depth of insight the AI Chatbot delivers during the modeling process. When the user asked for clarification on error handling, the AI didn’t just describe the port—it explained the system’s resilience: how invalid orders are not discarded but instead tagged with specific error messages and routed to the processing layer for customer notification and manual review.

This level of contextual understanding is not a one-off. The AI maintains a memory of the conversation, allowing for iterative refinement. Requests like “Refine the logic” or “Add a retry mechanism for failed payments” can be addressed directly, with the diagram updated in real time to reflect new requirements.


Screenshot of the Visual Paradigm AI Chatbot interface showing a conversation about an e-commerce order fulfillment system, with a live diagram update and real-time explanations.
Visual Paradigm AI Chatbot: Crafting an Internal Block Diagram for AI Generated SysML… (by Visual Paradigm AI)

Beyond SysML: A Unified Modeling Platform

While this example focuses on SysML Internal Block Diagrams, the Visual Paradigm AI Chatbot is built to support a full suite of modeling standards. Whether you’re designing enterprise architectures with ArchiMate, modeling system behavior with UML, designing complex systems with SysML, visualizing software architecture with C4 Model, or creating strategic plans with SWOT or PEST analysis, the AI Chatbot adapts to your needs.

It understands the semantics of each standard, automatically applying the correct notation, constraints, and conventions. This versatility makes Visual Paradigm not just a diagramming tool, but a comprehensive AI-powered visual modeling platform for IT, enterprise architecture, and product design teams.

Conclusion: Design with Confidence, Built by AI

Creating a robust e-commerce order fulfillment system demands precision, foresight, and adaptability. With Visual Paradigm’s AI Chatbot, these qualities are no longer the result of long hours of manual design—they emerge naturally through conversation.

From the initial prompt to the final diagram, the process is collaborative, intelligent, and deeply contextual. The AI doesn’t just generate visuals—it explains them, refines them, and evolves them in response to your questions.

Experience the future of visual modeling: Explore the full session and see how the AI Chatbot brings your ideas to life—with clarity, consistency, and confidence.

Scroll to Top