Mapping the Online Assignment Submission Logic
Creating a clear, accurate representation of the assignment submission process in a learning management system (LMS) is essential for both educators and students. With the rise of digital education, visualizing workflows ensures consistency, reduces errors, and enhances user experience. The AI Activity Diagram generator in Visual Paradigm enables users to rapidly design such diagrams through natural conversation—transforming simple prompts into professional-grade models.
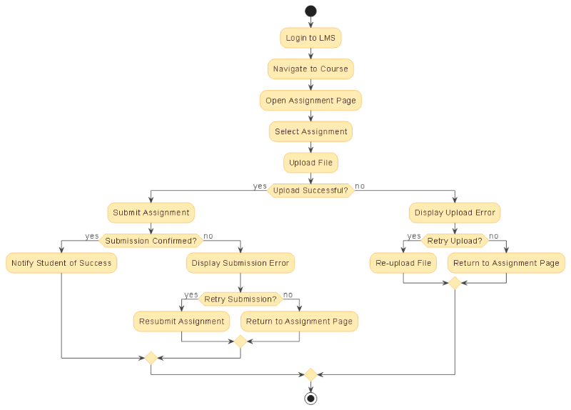
When a user asked, “Visualize the workflow of submitting an assignment on an online learning management system using an activity diagram,” the Visual Paradigm AI Chatbot immediately generated a structured, swimlane-enhanced activity diagram that captures every critical step—from login to submission confirmation. This real-time response demonstrates how Visual Paradigm, the comprehensive AI-powered visual modeling platform, turns intuitive ideas into actionable system logic.

Visualizing System Logic with AI-Driven Precision
The generated activity diagram illustrates the full lifecycle of an online assignment submission, starting with user authentication and progressing through file upload, submission validation, and error handling. Key decision points—such as whether the upload was successful or if the submission was confirmed—are clearly represented using conditional branches, ensuring all possible user paths are accounted for.
One of the standout features of this diagram is its use of swimlanes, which separate responsibilities between the student and the system. This design choice enhances clarity, especially in educational environments where user actions and system responses must be distinctly visible. The AI Chatbot automatically applied a clean, professional theme with contrasting colors for activities and decision nodes, improving readability and visual appeal.
Users can further refine the diagram using the AI Touch-ups feature—simply ask to “add a delay before notification” or “translate this diagram into a C4 model“, and the AI adapts the model accordingly. This capability goes beyond static visuals, enabling dynamic collaboration and iterative improvement.

Why This Diagram Matters in Modern Education
For institutions implementing LMS platforms like Moodle, Canvas, or Blackboard, understanding the submission workflow is crucial for optimizing student experience and reducing technical friction. This activity diagram serves as a blueprint for developers, instructional designers, and support teams to identify potential pain points—such as failed uploads or unconfirmed submissions—and implement preventive measures.
Moreover, the diagram can be exported to documentation, used in training modules, or integrated into system requirement specifications. Its AI-generated nature ensures it remains consistent, accurate, and aligned with best practices in software modeling.
Try It Yourself: The Logical Next Step
Experience the power of conversational modeling. Whether you’re designing a new LMS feature, documenting a process, or teaching system design, the Visual Paradigm AI Chatbot makes it effortless to generate, refine, and share professional diagrams.
Start building your own AI-generated activity diagram today.
