Streamlining Tax Compliance: A Deep Dive into the Digital Submission Workflow
Modern tax administration demands precision, transparency, and user-centric design—qualities perfectly embodied in this AI-generated Activity Diagram for the tax return submission process. As a leading AI Activity Diagram generator, Visual Paradigm empowers users to model complex workflows through natural conversation, transforming abstract concepts into clear, actionable visual logic. This diagram illustrates how a government online portal guides taxpayers from login to final confirmation, ensuring compliance while minimizing friction.
Created via the Visual Paradigm AI Chatbot, the diagram captures every critical decision point and user interaction, including validation checks, error recovery paths, and automated notifications. The integration of AI-driven modeling allows for rapid iteration and refinement—whether adjusting logic, adding swimlanes, or enhancing clarity—all through conversational prompts.

Key Workflow Logic and AI-Enhanced Clarity
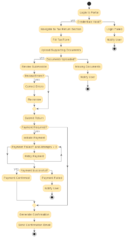
When a taxpayer begins the submission journey, the process starts with authentication. The system first verifies login credentials. If invalid, the user receives immediate feedback and is prompted to retry—preventing wasted effort. Upon successful login, the user navigates to the tax return section, where the form-filling begins.
One of the most critical aspects of this workflow is document validation. During the upload phase, the system checks for completeness. As demonstrated in the conversation history, when a supporting document is missing, the system doesn’t simply halt—it responds with a targeted alert, clearly identifying the required document and guiding the user through the upload process. This intelligent error handling ensures users understand exactly what’s missing and how to fix it, reducing abandonment and improving submission success rates.
After documents are uploaded, the system enables a review phase. If errors are detected during review, the user is prompted to correct them and re-review—creating a loop that ensures data accuracy before submission. Only after all validations pass does the system proceed to submission and, if applicable, initiate payment processing.
Handling Payment Challenges with Built-In Resilience
For returns requiring payment, the system implements a robust retry mechanism: up to three attempts are allowed if a payment fails. This reflects real-world scenarios where temporary network issues or bank processing delays occur. If all attempts fail, the system halts the process and notifies the user, preserving audit trails and preventing duplicate submissions.
Once payment is confirmed or the return is submitted without payment, the system generates a confirmation and sends an email—closing the loop with clear, traceable outcomes.

Why This Matters: The Power of AI-Powered Modeling
This diagram exemplifies how Visual Paradigm, the comprehensive AI-powered visual modeling platform, transforms how organizations design and validate critical processes. By combining natural language input with precise UML semantics, the AI Chatbot delivers high-fidelity diagrams that are both technically accurate and accessible to non-technical stakeholders.
Users aren’t limited to viewing the diagram—they can refine it through conversation. For instance, during the session, the user asked how missing documents are handled. The AI responded with a detailed breakdown of the system’s logic, including error messaging, validation steps, and recovery paths—demonstrating the platform’s ability to explain and evolve its own diagrams.
With support for multiple standards—including UML, ArchiMate, SysML, C4, and mind maps—Visual Paradigm enables teams to model everything from system architecture to business processes, all within a single intelligent environment.
Ready to Model Your Next Process?
Whether you’re designing a tax submission portal, streamlining an insurance claim workflow, or mapping a customer onboarding journey, the Visual Paradigm AI Chatbot is the logical next step. Craft your diagrams through conversation, refine them with AI touch-ups, and generate reports—all in real time.
